信息工程学院
网站首页
学院首页
彩神Vll学院概况
学院简介
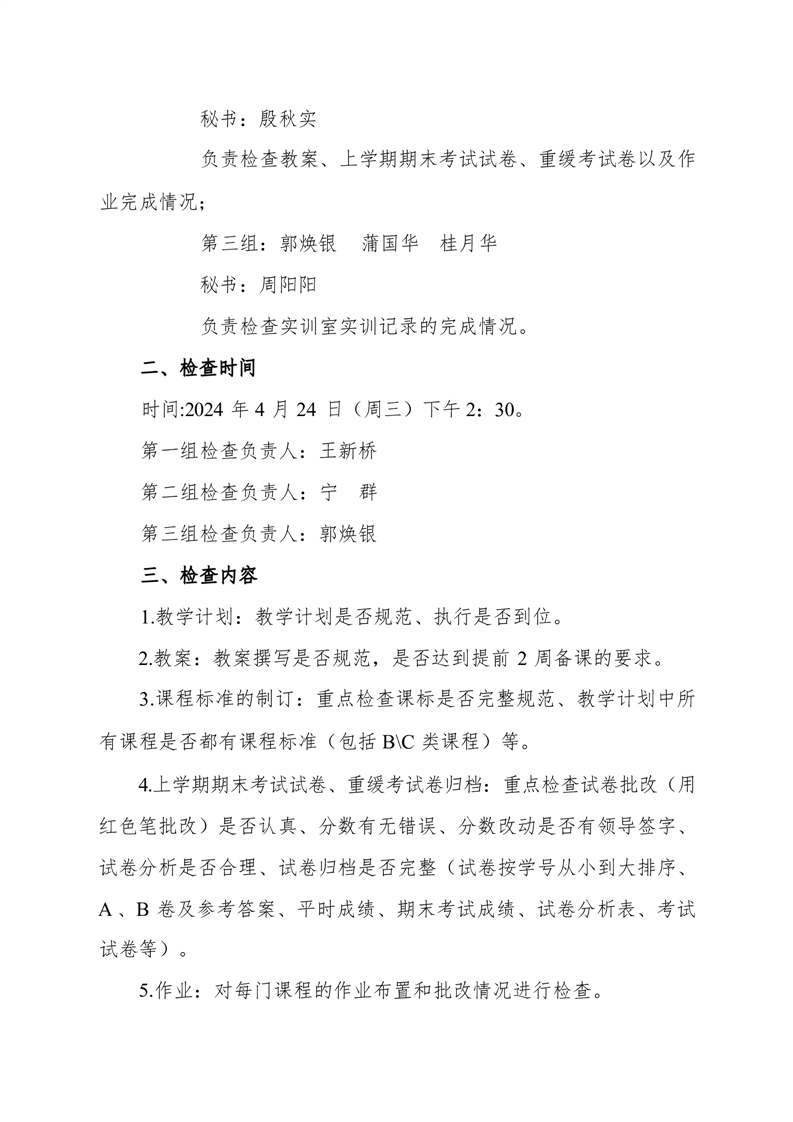
组织机构
学院要闻
通知公告
专业建设
专业设置
专业动态
技能竞赛
教学工作
教研教改
教学督导
实习实训
考试工作
科研动态
师资队伍
教师风采
教师荣誉
党建工作
党建风采
组织机构
党员教育
团学工作
学生管理
团学活动
就业风采
下载专栏
通知公告
当前位置:
首页
-
通知公告
信息工程学院关于开展 2023-2024 学年 第二学期期中教学检查工作的通知
时间👨🏻🦱:2024-04-19
来源:宿航院信息工程学院
浏览⛷🖖🏽:651
•
上一条:
信息工程学院关于举办首届“课程思政”教学设计竞赛的通知
•
下一条:
关于开展2023-2024学年第一学期期中教学检查工作的通知
信息工程学院
教务处
丨
学院官网
丨
教务处⏸:
0557-2352888
图书馆:
0557-2352888
电子邮箱:2592599016@qq.com
地址:安徽省宿州市宿马园区子贡路中段
2021-2025 © 版权所有:
彩神Vll学院
备案号:
皖ICP备44497769号-1
官方微信
官方抖音
彩神Vll推荐信誉平台
🔊祝大哥2025新的一年里蛇转乾坤,旗开得胜,一路长红,财运缠身,前程似锦,一路辉煌💸💸
彩神-官网登录
🔥新平台开业,注册开户,待遇丰厚
彩神ll手机注册
高赔率,首存豪礼,彩票包赔
彩神8开户
注册绑卡有礼,超高反水,信誉保障
彩神争霸平台
多种彩票玩法,最权威彩票游戏平台
🔊🔊🔊
彩神cs官网
提供
快3
💪🏽、
时时彩
、
六合彩
🗾、
赛车
、
棋牌游戏
🗳、
彩票投注
等各类游戏娱乐
打造顶级的网上娱乐平台,界面美观,速度快,服务优质,安全稳定,带给您最佳游戏体验。
全网最佳信誉平台真诚欢迎您!!!
更多87彩票网担保平台
彩神Vll专业提供:
彩神Vll
、
⛰、
等服务,提供最新官网平台、地址、注册、登陆、登录、入口、全站、网站、网页、网址、娱乐、手机版、app、下载、欧洲杯、欧冠、nba、世界杯、英超等,界面美观优质完美,安全稳定,服务一流😍,彩神Vll欢迎您。
彩神Vll