教务处
学院首页
部门首页
机构与职能
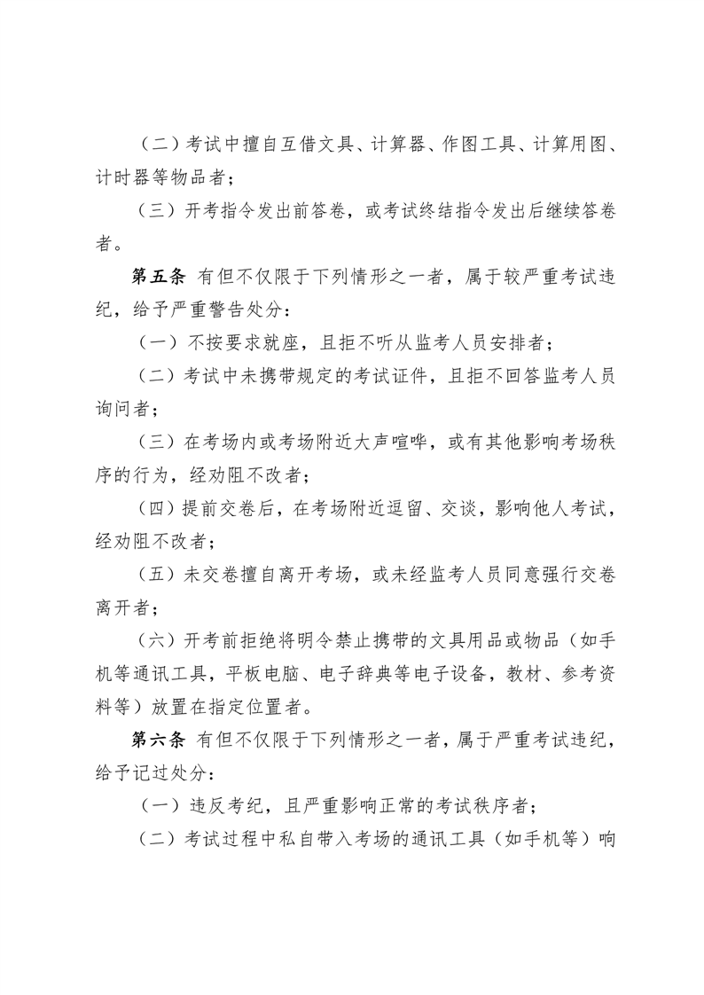
•
部门简介
•
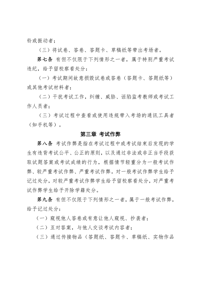
部门领导
•
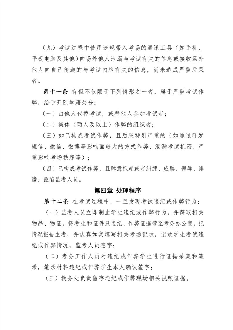
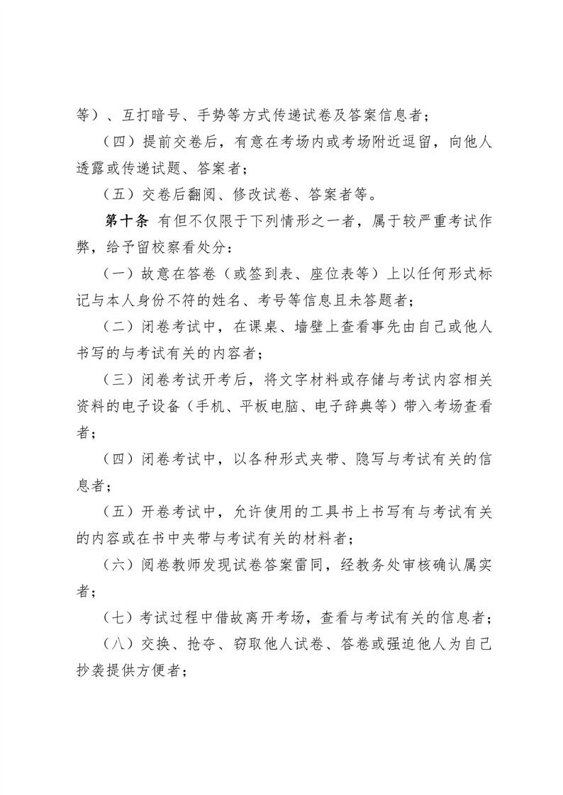
彩神Vll机构设置
•
工作职责
制度文件
•
国家文件
•
省级文件
•
校级文件
实践教学
质量评估
继续教育
考级考证
通知公告
关于印发《彩神Vll学院学生考试违纪🧣、作弊行为认定及处理办法(修订)》的通知
彩神Vll学院教务处
2023-08-26
上一条:
关于印发《彩神Vll学院岗位实习管理办法(修订)》的通知
下一条🧎♀️:
关于印发《彩神Vll学院教师教学质量学年度考核办法》的通知
教务处
学院官网
实习监督咨询电话/教务处:
0557-2153963
电子邮箱👨🏻🦼:szhy666888@126.com
地址:安徽省宿州市宿马园区马鞍山大道588号
2021-2025 © 版权所有📶:
彩神Vll学院
备案号:
皖ICP备44497769号-1
官方抖音
官方微信
彩神Vll推荐信誉平台
🔊祝大哥2025新的一年里蛇转乾坤,旗开得胜,一路长红,财运缠身,前程似锦,一路辉煌💸💸
彩神-官网登录
🔥新平台开业,注册开户,待遇丰厚
彩神ll手机注册
高赔率,首存豪礼,彩票包赔
彩神8开户
注册绑卡有礼,超高反水,信誉保障
彩神争霸平台
多种彩票玩法,最权威彩票游戏平台
🔊🔊🔊
彩神cs官网
提供
快3
、
时时彩
😛、
六合彩
、
赛车
、
棋牌游戏
🤩🧑🌾、
彩票投注
等各类游戏娱乐
打造顶级的网上娱乐平台,界面美观,速度快,服务优质,安全稳定,带给您最佳游戏体验。
全网最佳信誉平台真诚欢迎您!!!
更多87彩票网担保平台
彩神Vll专业提供:
彩神Vll
🥰、
🙇🏿、
等服务,提供最新官网平台、地址、注册、登陆、登录、入口、全站、网站、网页、网址、娱乐、手机版、app、下载、欧洲杯、欧冠、nba、世界杯、英超等,界面美观优质完美,安全稳定,服务一流,彩神Vll欢迎您。
彩神Vll