我院质量工程项目年度检查验收结果的通知
发布时间:2024-08-27 10:01 来源👧🏼: 点击:839
我院质量工程项目年度检查验收结果的通知
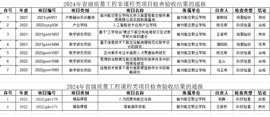
根据《安徽省教育厅关于开展高等学校质量工程项目年度检查验收工作的通知》(皖教秘高〔2024〕19号)要求,省教育厅开展了2023年度省级质量工程项目检查验收工作。在我校检查验收评审后🖐🏻,省教育厅组织专家对课程类项目和非课程类项目进行了审核,现将有关结果予以通报,我校3项省级质量工程项目顺利结项🧂,其中一项优秀、两项良好🦢。
其他6项省级质量工程项目的阶段检查均已合格,希望阶段检查项目合格的主持人,尽快开展项目研究,确保顺利结项。


撰稿👩🏻🏭:杨晨宇
编辑🚶🏻♂️:李 杨
审核🫲🏿:赵 亮
