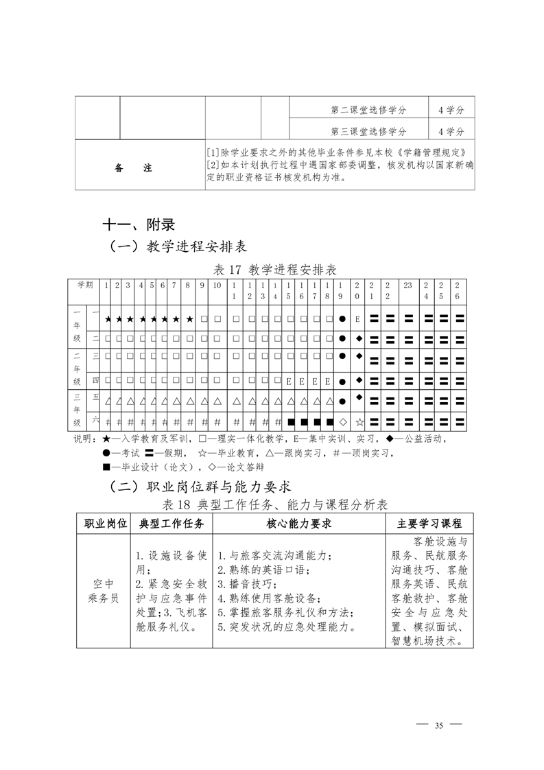
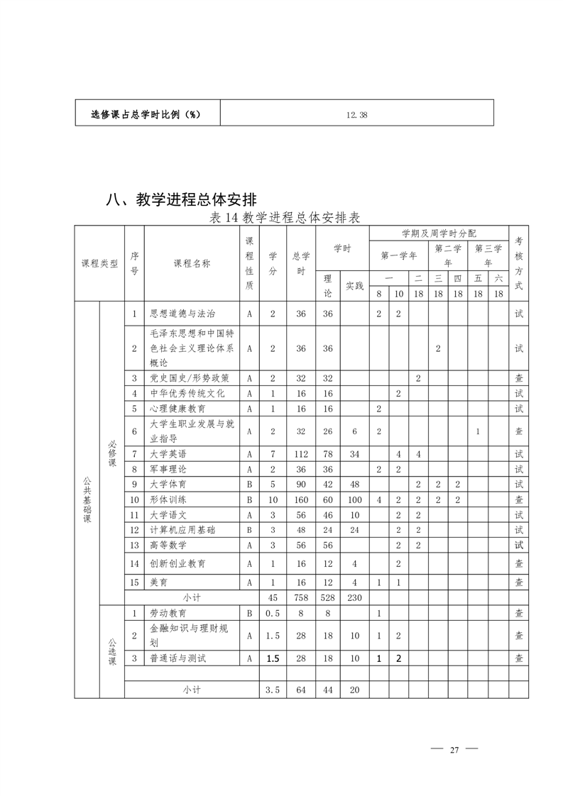
空中乘务专业2022级人才培养方案 (高考统招)

彩神Vll学院教务处 2022-08-16
彩神Vll专业提供:彩神Vll等服务,提供最新官网平台、地址、注册、登陆、登录、入口、全站、网站、网页、网址、娱乐、手机版、app、下载、欧洲杯、欧冠、nba、世界杯、英超等,界面美观优质完美,安全稳定,服务一流🦹🏼🕵️‍♂️,彩神Vll欢迎您。
彩神Vll